
Редуктор РМ — двоступеневий механічний універсальний. Один з перших промислових редукційних механізмів, що випускаються на пострадянському просторі. Призначений для роботи в приводах машин і механізмів з необхідним крутним моментом від 300–18300 Нм. Для перегляду характеристик інших моделей, переходьте за посиланням каталог циліндричних редукторів.
У цьому розділі ви зможете знайти технічні характеристики та довідкову інформацію: креслення, характеристики зачеплення зубчастих коліс, ознайомитися з будовою редукторів РМ. Ця інформація буде необхідна при ремонті, експлуатації, виготовленні або замовленні нових запчастин.
Каталог
Для перегляду детальних параметрів, габаритних креслень, особливостей експлуатації, цін, схем складання, марок підшипників і обсягу заливного масла – переходьте до конкретних моделей редукторів:
Креслення
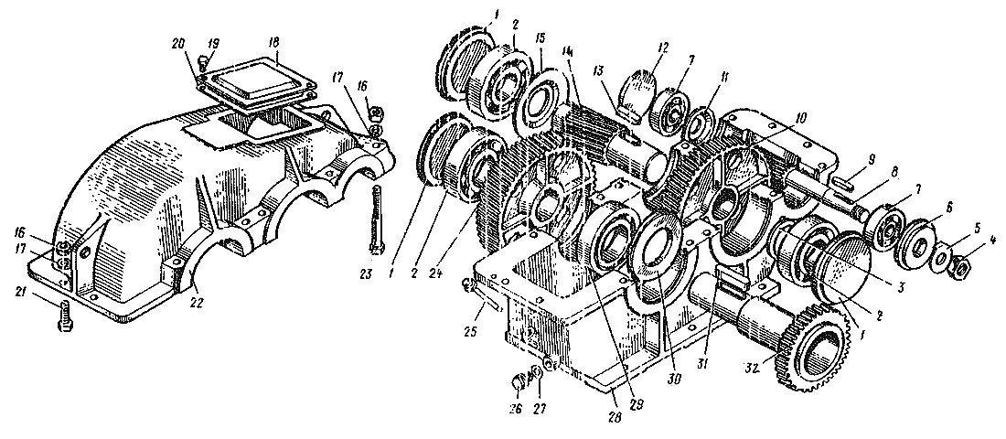
На даному кресленні зображені всі деталі, що входять до комплекту редуктора РМ, а також їх правильне розташування в корпусі. Ця інформація стане в нагоді при складанні редуктора РМ після самостійного ремонту.

| № | Найменування | № | Найменування | № | Найменування |
| 1 | Глуха кришка | 12 | Глуха кришка | 23 | Болт |
| 2 | Підшипник | 13 | Шпонка | 24 | Зубчате колесо |
| 3 | Розпірна втулка | 14 | Вал-шестерня | 25 | Масломірна голка |
| 4 | Гайка | 15 | Масловідбивач | 26 | Спускна пробка |
| 5 | Стопорна шайба | 16 | Гайка | 27 | Ущільнювальна прокладка |
| 6 | Прохідна кришка | 17 | Шайба | 28 | Корпус |
| 7 | Підшипник | 18 | Оглядова кришка | 29 | Підшипник |
| 8 | Вал-шестерня | 19 | Болт | 30 | Прохідна кришка |
| 9 | Шпонка | 20 | Прокладка | 31 | Шпонка |
| 10 | Зубчате колесо | 21 | Болт | 32 | Зубчатий вал |
| 11 | Масловідбивач | 22 | Кришка |
Характеристики зачеплення зубчастих передач
У даній таблиці вказані всі номінальні та фактичні передавальні числа з параметрами зачеплення зубчастих передач: кількість зубців, ширина коліс, модуль, міжосьова відстань. За допомогою таблиці можна визначити типорозмір, передавальне число, параметри зачеплення зубчастих передач, що буде корисно при самостійному ремонті або замовленні запчастин.
| Типорозмір редуктора РМ |
Передатне число | 1 ст | 2 ст | |||||||||
| фактичне | номінальне | Awб | B1 | z1 | z2 | m | Awт | B2 | z3 | z4 | m | |
| 250 | 8,23 | 8 | 100 | 40 | 35 | 64 | 2 | 150 | 60 | 18 | 81 | 3 |
| 10,35 | 10 | 30 | 69 | |||||||||
| 12,64 | 12,5 | 26 | 73 | |||||||||
| 15,75 | 16 | 22 | 77 | |||||||||
| 20,49 | 20 | 20 | 79 | 16 | 83 | |||||||
| 23,34 | 25 | 18 | 81 | |||||||||
| 31,5 | 31,5 | 14 | 85 | |||||||||
| 40,17 | 40 | 13 | 86 | 14 | 85 | |||||||
| 48,57 | 50 | 11 | 88 | |||||||||
| 350 | 8,23 | 8 | 150 | 60 | 35 | 64 | 3 | 200 | 80 | 18 | 81 | 4 |
| 10,35 | 10 | 30 | 69 | |||||||||
| 12,64 | 12,5 | 26 | 73 | |||||||||
| 15,75 | 16 | 22 | 77 | |||||||||
| 20,49 | 20 | 20 | 79 | 16 | 83 | |||||||
| 23,34 | 25 | 18 | 81 | |||||||||
| 31,5 | 31,5 | 14 | 85 | |||||||||
| 40,17 | 40 | 13 | 86 | 14 | 85 | |||||||
| 48,57 | 50 | 11 | 88 | |||||||||
| 400 | 8,23 | 8 | 150 | 60 | 35 | 64 | 3 | 250 | 100 | 18 | 81 | 5 |
| 10,35 | 10 | 30 | 69 | |||||||||
| 12,64 | 12,5 | 26 | 73 | |||||||||
| 15,75 | 16 | 22 | 77 | |||||||||
| 20,49 | 20 | 20 | 79 | 16 | 83 | |||||||
| 23,34 | 25 | 18 | 81 | |||||||||
| 31,5 | 31,5 | 14 | 85 | |||||||||
| 40,17 | 40 | 13 | 86 | 14 | 85 | |||||||
| 48,57 | 50 | 11 | 88 | |||||||||
| 500 | 8,23 | 8 | 200 | 80 | 35 | 64 | 4 | 300 | 120 | 18 | 81 | 6 |
| 10,35 | 10 | 30 | 69 | |||||||||
| 12,64 | 12,5 | 26 | 73 | |||||||||
| 15,75 | 16 | 22 | 77 | |||||||||
| 20,49 | 20 | 20 | 79 | 16 | 83 | |||||||
| 23,34 | 25 | 18 | 81 | |||||||||
| 31,5 | 31,5 | 14 | 85 | |||||||||
| 40,17 | 40 | 13 | 86 | 14 | 85 | |||||||
| 48,57 | 50 | 11 | 88 | |||||||||
| 650 | 8,23 | 8 | 250 | 100 | 35 | 64 | 5 | 400 | 160 | 18 | 81 | 8 |
| 10,35 | 10 | 30 | 69 | |||||||||
| 12,64 | 12,5 | 26 | 73 | |||||||||
| 15,75 | 16 | 22 | 77 | |||||||||
| 20,49 | 20 | 20 | 79 | 16 | 83 | |||||||
| 23,34 | 25 | 18 | 81 | |||||||||
| 31,5 | 31,5 | 14 | 85 | |||||||||
| 40,17 | 40 | 13 | 86 | 14 | 85 | |||||||
| 48,57 | 50 | 11 | 88 | |||||||||
| 750 | 8,23 | 8 | 300 | 120 | 35 | 64 | 6 | 450 | 180 | 18 | 81 | 9 |
| 10,35 | 10 | 30 | 69 | |||||||||
| 12,64 | 12,5 | 26 | 73 | |||||||||
| 15,75 | 16 | 22 | 77 | |||||||||
| 20,49 | 20 | 20 | 79 | 16 | 83 | |||||||
| 23,34 | 25 | 18 | 81 | |||||||||
| 31,5 | 31,5 | 14 | 85 | |||||||||
| 40,17 | 40 | 13 | 86 | 14 | 85 | |||||||
| 48,57 | 50 | 11 | 88 | |||||||||
| 850 | 8,23 | 8 | 350 | 140 | 35 | 64 | 7 | 500 | 200 | 18 | 81 | 10 |
| 10,35 | 10 | 30 | 69 | |||||||||
| 12,64 | 12,5 | 26 | 73 | |||||||||
| 15,75 | 16 | 22 | 77 | |||||||||
| 20,49 | 20 | 20 | 79 | 16 | 83 | |||||||
| 23,34 | 25 | 18 | 81 | |||||||||
| 31,5 | 31,5 | 14 | 85 | |||||||||
| 40,17 | 40 | 13 | 86 | 14 | 85 | |||||||
| 48,57 | 50 | 11 | 88 | |||||||||
| 1000 | 8,23 | 8 | 400 | 160 | 35 | 64 | 8 | 600 | 240 | 18 | 81 | 12 |
| 10,35 | 10 | 30 | 69 | |||||||||
| 12,64 | 12,5 | 26 | 73 | |||||||||
| 15,75 | 16 | 22 | 77 | |||||||||
| 20,49 | 20 | 20 | 79 | 16 | 83 | |||||||
| 23,34 | 25 | 18 | 81 | |||||||||
| 31,5 | 31,5 | 14 | 85 | |||||||||
| 40,17 | 40 | 13 | 86 | 14 | 85 | |||||||
| 48,57 | 50 | 11 | 88 | |||||||||
Де, Аwб і Аwт – міжосьова відстань, мм
B1 і B2 – ширина колеса, мм
m – модуль зубців, мм
z – кількість зубців
кут нахилу зубців ß=8 06’34”
За довгі роки виробництва циліндричний редуктор РМ неодноразово модернізувався різними заводами Радянського простору. У зв’язку з цим, деталі однакових редукторів можуть відрізнятися між собою і бути не взаємозамінними. При замовленні деталей без креслень будьте обережні, так як ця запчастина може просто вам не підійти.
Редуктор РМ з передавальними числами 50; 40; 31,5; 25; 20; 16; 12,5; 10; 8 замовляйте у фахівців «Систем Якості»





Виктория Владимировна